2025年作为国际量子科学与技术年,这既是庆祝量子科学一个世纪的发展,也彰显了量子科技的重要性于潜力,尤其是在光学领域。我们就从量子的基本概念和核心特性出发,扩展到这些核心特性的应用,对量子光学这一研究领域有一个基础的了解。
如果某个物理量存在最小的不可分割的基本单元,我们就说这个物理量是量子化的,把这个最小单元就称为量子。从这个意义上说,量子是物质的一种属性,它可是物质的能量、动量、角动量、电荷、磁矩等等各种属性对应的基本单元。

图1 量子示意图
1. 数学描述与典型态
量子纠缠的数学描述为 ∣Φ+⟩=1/√2(∣00⟩+∣11⟩),表示两个量子比特的状态高度关联,无法单独描述,这是量子计算和量子通信的核心资源。
量子纠缠的典型态如贝尔态,展示了量子比特之间的强关联性,这种关联性超越了经典物理的范畴,为量子技术的应用提供了独特的可能性。
2.非局域性与不可克隆性
非局域性是量子纠缠的重要特性之一,改变一个粒子的状态,另一个粒子瞬间响应,与距离无关,这为量子通信中的量子隐形传态提供了理论基础。
不可克隆性表明无法复制未知量子态,这为量子加密提供了绝对的安全保障,使得量子通信在信息安全领域具有重要的应用价值。

图2 量子通信示意图
量子叠加用数学公式描述为 ∣ψ⟩=α∣0⟩+β∣1⟩,其中 ∣α∣2+∣β∣2=1,表示量子比特同时处于0和1的叠加态,这是量子计算的基础。量子叠加态的物理意义在于,它允许量子系统同时处于多个状态,为量子计算提供了并行处理的能力,与经典计算的单状态处理形成鲜明对比。
薛定谔的猫是量子叠加的经典比喻,猫同时处于“生”与“死”的叠加态,直到被观测,这与经典物理中物体处于确定状态的观念完全不同,体现了量子力学的奇妙之处。量子叠加与经典物理的对比在于,经典物理中物体的状态是确定的,而量子叠加态是不确定的,这种不确定性为量子计算带来了巨大的潜力。

图3 薛定谔的猫示意图
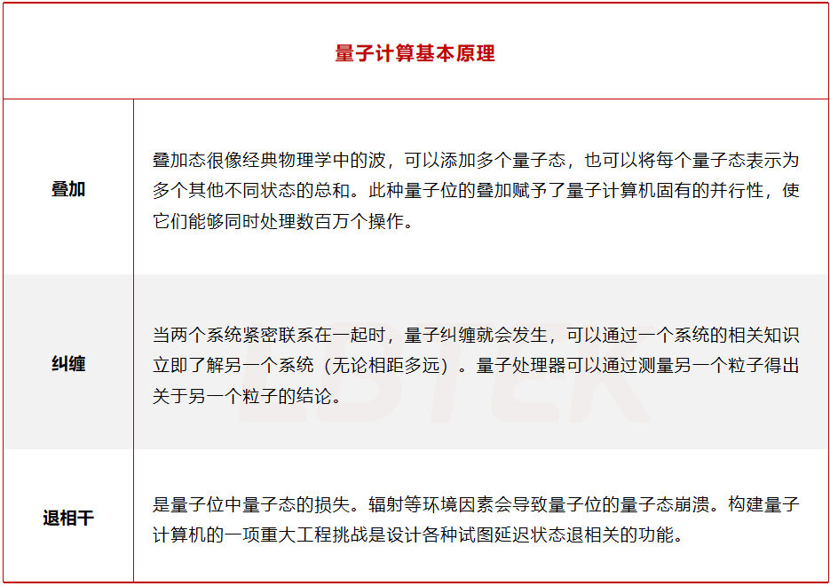
量子计算是一种遵循量子力学规律调控量子信息单元进行计算的新型计算模式。在理解量子计算的概念时,通常将它与经典计算相比较。经典计算使用二进制的数字电子方式进行运算,而二进制总是处于0或1的确定状态。量子计算借助量子力学的叠加特性,能够实现计算状态的叠加。它不仅包含0和1,还包含0和1同时存在的叠加态。
这种叠加态使量子计算机能够同时处理大量信息,为计算能力的飞跃奠定基础。此外,量子纠缠是量子计算的核心特性之一,多个量子比特之间存在强关联。通过量子纠缠,量子计算机能够实现并行计算,大幅提升计算效率。相较于经典计算,量子计算在处理特定问题时具有指数级加速的优势,如大整数分解等。与经典计算机相比,量子计算机在某些领域也展现出巨大的潜力和优势。

而量子计算在多个领域都有涉及,包括生物学、材料学、AI等等。

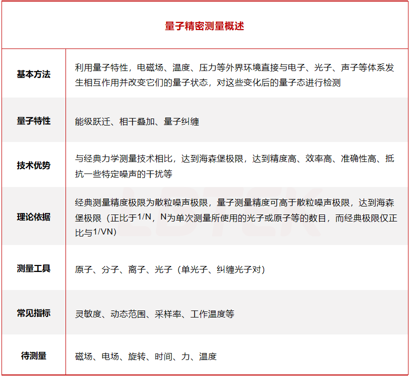
量子精密测量旨在利用量子资源和效应,实现超越经典方法的测量精度,是原子物理、物理光学、电子技术等多学科交叉融合的综合技术。量子精密测量的基本原理是:外界的电磁场、温度、压力等物理量因素会改变电子、光子、声子等微观粒子的量子态,对这些变化后的量子态进行测量,从而实现对外界物理量的测量。

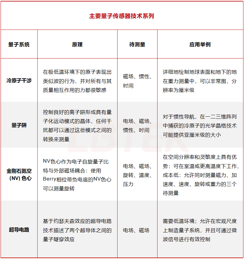
量子精密测量的实用化产品是量子传感器。目前主要的量子传感器技术体系包括冷原子干涉、离子井、金刚石氮空位(NV)色心、超导电路等。

量子通信是利用量子力学原理对量子态进行操控的一种通信形式,可以有效解决信息安全问题。量子通信是迄今唯一被严格证明无条件安全的通信方式,量子通信所依赖的信息载体是量子态。
由于量子具备测量坍缩的特点,因此窃听者对量子通信进行的任何观测行为都会对量子态造成改变,从而通信的双方就能够迅速察觉到窃听行为,及时终止通信,并在之后根据需要更改信道。
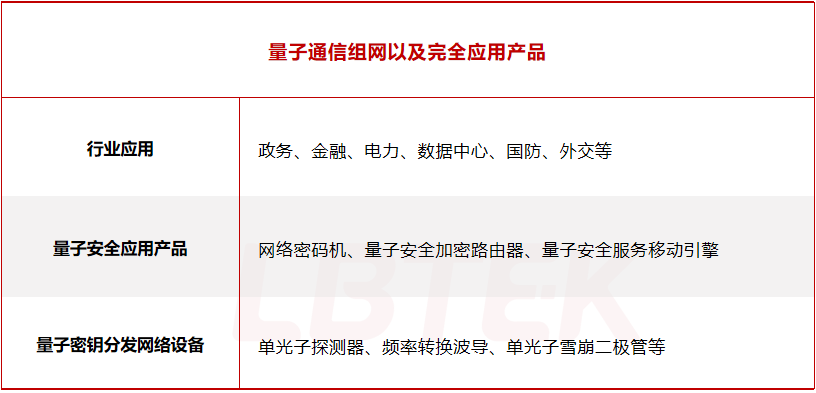
目前量子密钥分发技术已经迈过商用门槛,量子隐形传态则为我们提供了未来远距离传送的想象空间。

量子通信已在政务、金融、电力等核心领域实现安全加密应用,例如中国"京沪干线"量子网络为国家级机密传输提供保障,银行系统利用量子密钥分发(QKD)防护交易数据,电网通过量子加密抵御黑客攻击。